根据《江西省2020年中小学教师招聘公告》、《江西省事业单位公开招聘工作人员面试规定》、《江西省2020年中小学教师招聘第一批面试入闱名单及网上调剂公告》、《江西省2020年中小学教师招聘调剂入闱人员名单及面试有关事项公告》精神,现将铅山县2020年教师招聘面试有关事项公告如下:
一、面试分组
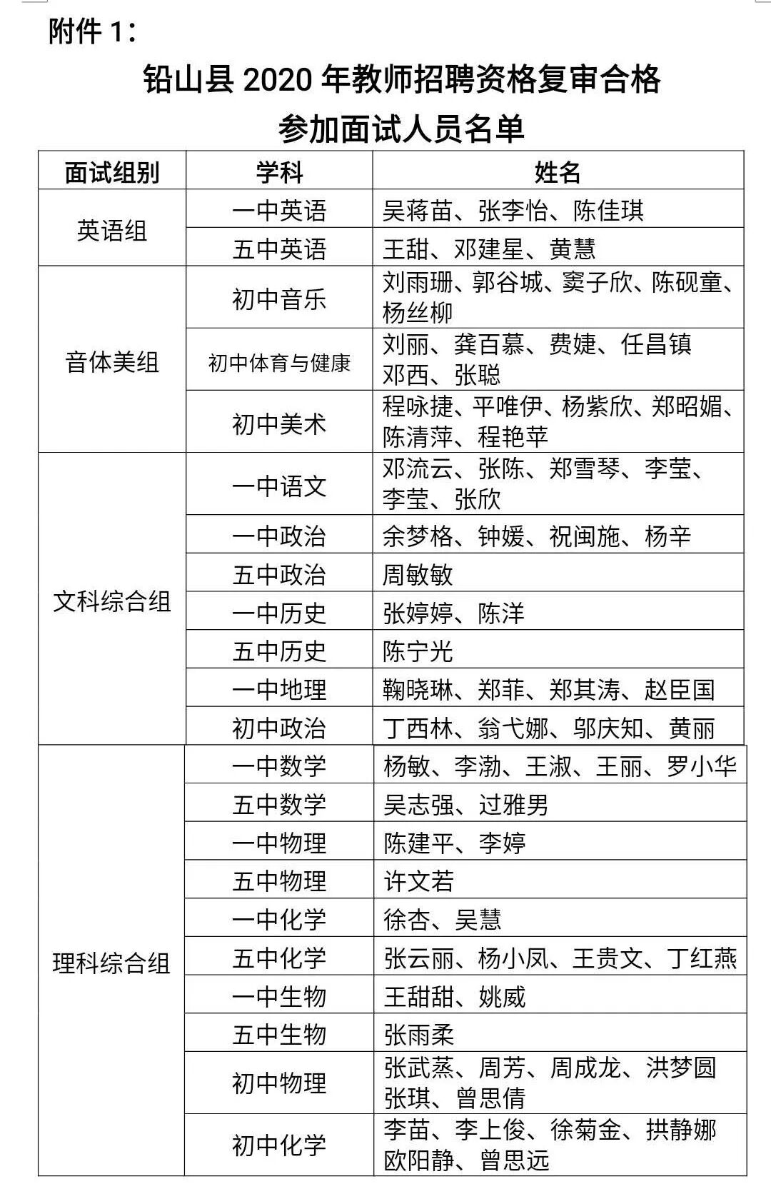
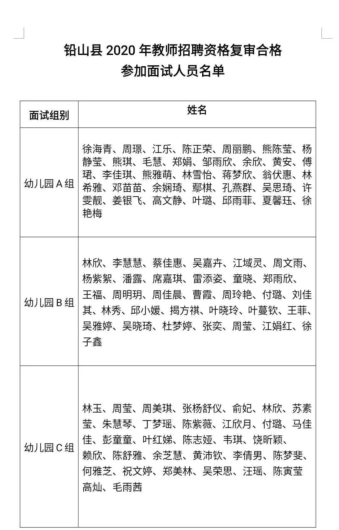
面试按学科分7个组进行,分别为:
二、面试内容
1、高中、初中岗位面试内容为说课和随机答辩(10分钟内完成)。
说课内容:高中相应学科为现行高一上学期(必修1)教材;初中相应学科为现行八年级上学期教材(其中化学为现行九年级上学期教材。按报考学科为准,应试者参加随机抽取的相应某一篇课文的说课,并对评委提出的一个问题进行答辩。
2、幼儿园面试采取才艺展示的方式进行。才艺展示包含简笔画、自弹自唱、即兴舞蹈三方面内容。首先所有考生对当场随机抽取的一个命题用10分钟完成一幅简笔画,然后按抽签顺序进入面试室展示电钢琴自弹自唱和即兴舞蹈(7分钟内完成)。电钢琴自弹自唱曲目当场抽签。舞蹈自行准备(音乐u盘自带)。
三、时间、地点
时间:2020年8月23日,上午7:50随机抽说课课题,8:00—9:00写说课稿,即将面试前(8:50)抽说课顺序签,9:00开始说课。
地点:县二中
四、评分办法
1、面试分值为100分。面试成绩计算方法:对每位评委的评分,去掉一个最高分和一个最低分后的平均分,即为考生面试成绩,小数点取2位(末位四舍五入)。
2、音乐、体育、美术和幼儿园教师岗位笔试和面试成绩分别占40%和60%,其它学科教师岗位笔试和面试成绩各占50%。
3、面试成绩当场以报分的形式向考生宣布。
4、对于参加面试人数达不到规定比例的岗位,招聘计划数不变。但面试人数小于或等于招聘岗位数的,考生面试成绩必须达到相应学段所有面试考生的平均分(缺考人员一并计算)方可录用,否则不予录用。
5.如果同一岗位面试人数较多,需要2个或2个以上面试考官小组共同完成时,应对参加面试人员按照笔试成绩高低顺序交叉分组,并对面试成绩进行修正。修正公式为:考生面试成绩=考生面试得分×(同一职位全部考生平均分÷考生所在面试小组的考生平均分)。公式中计算平均分时,应先排除弃考等因素造成的零分,再去掉2个最高分、2个最低分。
五、纪律要求
1、考生须携带笔试准考证、身份证,经工作人员核查后于8月23日上午7:30前进入考点。证件不全者不得入内,且责任自负。
2、考生除携带笔试准考证、身份证、笔外,不准带其它任何物品进入考场,届时要用安检仪检测。面试过程中发现有夹带资料及通讯工具的,按舞弊处理。
3、考生将笔试准考证、身份证放在候试室课桌左上角,以便监考人员查对,如发现代考或冒名顶替者,立即取消面试资格。
4、考生进入候试室,要保持考场肃静,不得交头接耳,不准左顾右盼,不准以任何形式舞弊。
5、考生经工作人员引导后,挂抽签顺序牌进入面试室,进入面试室不得以任何形式暴露本人姓名及身份,发现暴露本人信息的按舞弊处理。
6、考生面试完后立即离开面试考场,不准返回候试室,不准在考场附近停留。
7、考生必须听从监考人员、考场工作人员的管理,不准蓄意聚众闹事,扰乱考场秩序,威胁评委及考务人员的人身安全。如出现舞弊、违犯考场纪律,视情节轻重按《江西省省直事业单位公开招聘工作人员面试规定(试行)》执行。
附件:1、铅山县2020年教师招聘资格复审合格参加面试人员名单
2、铅山县2020年教师招聘面试使用教材目录
铅山县教育体育局
铅山县人力资源和社会保障局
中共铅山县委机构编制委员会办公室
2020年8月19日
原件链接:https://mp.weixin.qq.com/s/FNdI-ycurWHPM-Dl9p9iVQ

